Introduction
Have you ever looked at your design and thought, “I wish I could just hold and twist this model in my hands”? With SOLIDWORKS, you actually can, thanks to the Flex feature.
It feels like pulling your design out of the screen and molding it like clay. With just a few clicks, Flex gives you the freedom of a clay model while maintaining the precision and control of parametric modeling in SOLIDWORKS feature.

Whether you’re working on a pipe, spring, toy, or even a custom handle, Flex helps you add realism and functionality to your models.

Figure 1: Overview of Flex Types in SOLIDWORKS
What is the Flex Feature?
The Flex feature in SOLIDWORKS is a direct modeling tool that lets you deform solid or surface bodies in four ways:
- Bending – Curves your model around an axis (great for pipes or sheet metal concepts).
- Twisting – Rotates your model along an axis (perfect for helical structures).
- Tapering – Narrows or widens your model (useful in handles or packaging design).
- Stretching – Extends the model’s length without scaling everything (ideal for rubber-like parts).
Unlike sketch- or feature-based modeling, Flex doesn’t require you to redefine sketches—it directly modifies the geometry.
How to Use Flex in SOLIDWORKS?
Here’s how you can try it:
1.Open your part in SOLIDWORKS.
2.Go to Insert > Features > Flex.

Figure 2: How to Find the Flex Command
3.Select the body you want to modify.

Figure 3: Selecting a Body for Flex
4.Choose the type of deformation (Bend, Twist, Taper, or Stretch).

Figure 4: Selecting a Flex Deformation Type
5.Adjust the parameters such as angle, radius, trim planes, triad position.

Figure 5: Adjusting Flex Parameters
6.Click OK and watch your rigid model transform.
Example 1: Design a Bin
In this example, we will create a simple bin by transforming a flat mesh into a 3D cylindrical shape. The workflow demonstrates how to use SOLIDWORKS’ Flex feature to bend, taper, and finalize a part with a base and rim.
Step 1: Create the Wall Mesh

Figure 6: Create the Bin Wall Mesh
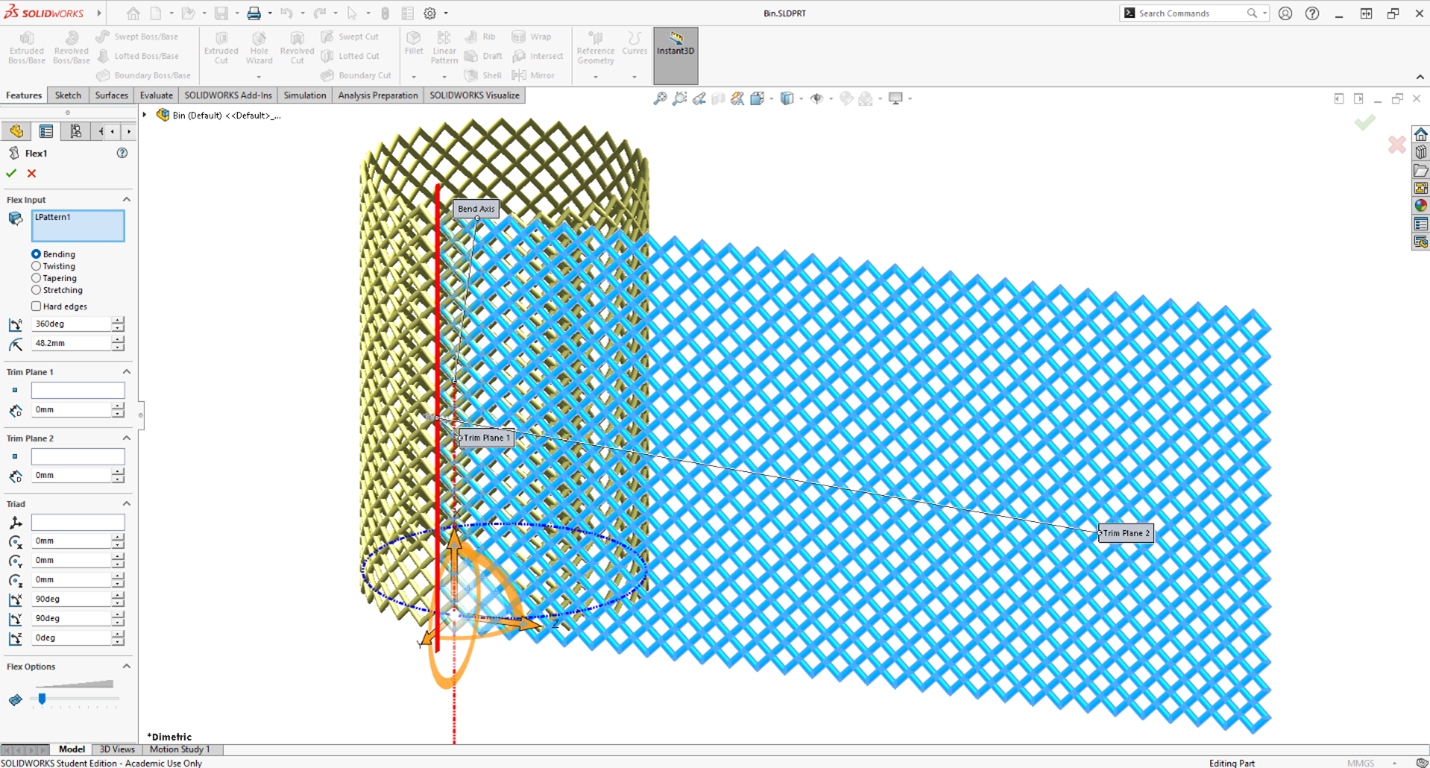
Step 2: Bend the mesh to create a cylinder.
-
-
- Activate the Flex Feature.
- For Bodies for Flex, select the mesh from the graphics area.
- For Flex type, select Bending.
- Set Angle = 360° (the Radius automatically updates to 48.2 mm).
- Set Trim Plane 1 = 0 and Trim Plane 2 = 0, so the entire part bends.
- Set Triad location = (0, 0, 0) to start bending from the origin.
- Set Triad rotation = (90, 90, 0) to bend into a cylinder shape.
- Click OK.

Figure 7: Bend the Mesh into a Cylinder

Figure 8: Result- Bent Mesh Forming the Cylinder
Step 3: Taper the cylinder to form the bin.
-
- Activate the Flex Feature.
- For Bodies for Flex, select the cylinder.
- For Flex type, select Tapering.
- For Taper factor, enter 0.5.
- Set Trim Plane 1 = 0 and Trim Plane 2 = 0, so the whole part is tapered.
- Set Triad location = (0, 70, -48.2) to move the triad to the cylinder’s center.
- Set Triad rotation = (270, 0, 0) to taper the shape into a bin. (Other rotation combinations may also work.)
- Click OK.

Figure 9: Taper the Cylinder into a Bin Shape

Figure 10: Result – Cylinder Transformed into a Bin
Step 4: Add a base and a rim at the top to complete the model.

Figure 11: Add Base and Rim for the Final Bin Shape
Example 2: Design a Vase
In this example, we will create a decorative vase using pattern, bending, stretching, and twisting techniques. The process demonstrates how the Flex and Mirror features in SOLIDWORKS can transform a simple pattern into a complex 3D shape.
Step 1: Create the Wall Pattern

Figure 12: Vase Wall Pattern
Step 2: Bend the pattern to create the half the vase wall.
-
- Activate the Flex Feature.
- For Bodies for Flex, select the pattern from the graphics area.
- For Flex type, select Bending.
- Set Angle = -180° (the Radius automatically updates to -40.58 mm).
- Set Trim Plane 1 = 0 and Trim Plane 2 = 0, so the entire part bends.
- Set Triad location = (0, 0, 0) to bend from the origin.
- Set Triad rotation = (90, 90, 0) to form half the vase wall.
- Click OK.

Figure 13: Half Vase Wall Created by Bending

Figure 14: Result: Pattern Transformed into Half Vase Wall
Step 3: Mirror to Create the Other Half

Figure 15:Vase Wall After Mirroring
Step 4: Stretch the vase wall.
-
- Activate the Flex Feature.
- For Bodies for Flex, select the vase wall.
- For Flex type, select Stretching.
- Set Stretch distance = 45 mm.
- Set Trim Plane 1 = 0 and Trim Plane 2 = 40 mm, so only the top part stretches.
- Set Triad location = (0, 40, 40.58) to position it at the vase centerline and stretching height.
- Set Triad rotation = (90, 0, 0). (Other rotation combinations may also achieve the same result.)
- Click OK.

Figure 16:Stretch the Vase Wall

Figure 17:Resulting Stretched Vase Wall
Step 5: Twist the vase wall.
-
- Activate the Flex Feature.
- For Bodies for Flex, select the vase wall.
- For Flex type, select Twisting.
- Set Angle = 45°.
- Set Trim Plane 1 = 0 and Trim Plane 2 = 0, so the entire part twists.
- Set Triad location = (0, 0, 40.58) to move it to the vase center.
- Set Triad rotation = (90, 0, 0). (Other rotation combinations may also work.)
- Click OK.

Figure 18:Twist the Vase Wall

Figure 19: Resulting Twisted Vase Wall
Step 6: Add a base to complete the vase.

Figure 20: Result – Vase Completed with Base
More Real-Life Applications of Flex:
- Mechanical Design: Twisted shafts, bent pipes, or tapered components.
- Industrial Design: Bottles, consumer products, or packing concepts.
- Architecture: Designing panels, facades, or shading devices with complex curvature.
- Tooling: Adjusting molds, dies, and stamped parts.
Conclusion:
The Flex feature in SOLIDWORKS is more than a modeling shortcut, it’s a design enabler. From quick concept models to realistic product designs, Flex opens up creative possibilities that would otherwise take much longer to build.
So, the next time your design needs a twist (literally), remember to use Flex. Who knows, you just might end up bending the rules of design in your favor?
Rahul Rai is a 3DEXPERIENCE Edu Industry Process Expert Specialist at Dassault Systèmes in Pune, India. He also serves as a Learning Experience Expert and has led the 3DEXPERIENCE EDU Community, with expertise in Camtasia, CMS, and content creation.
Latest posts by Rahul rai
(see all)